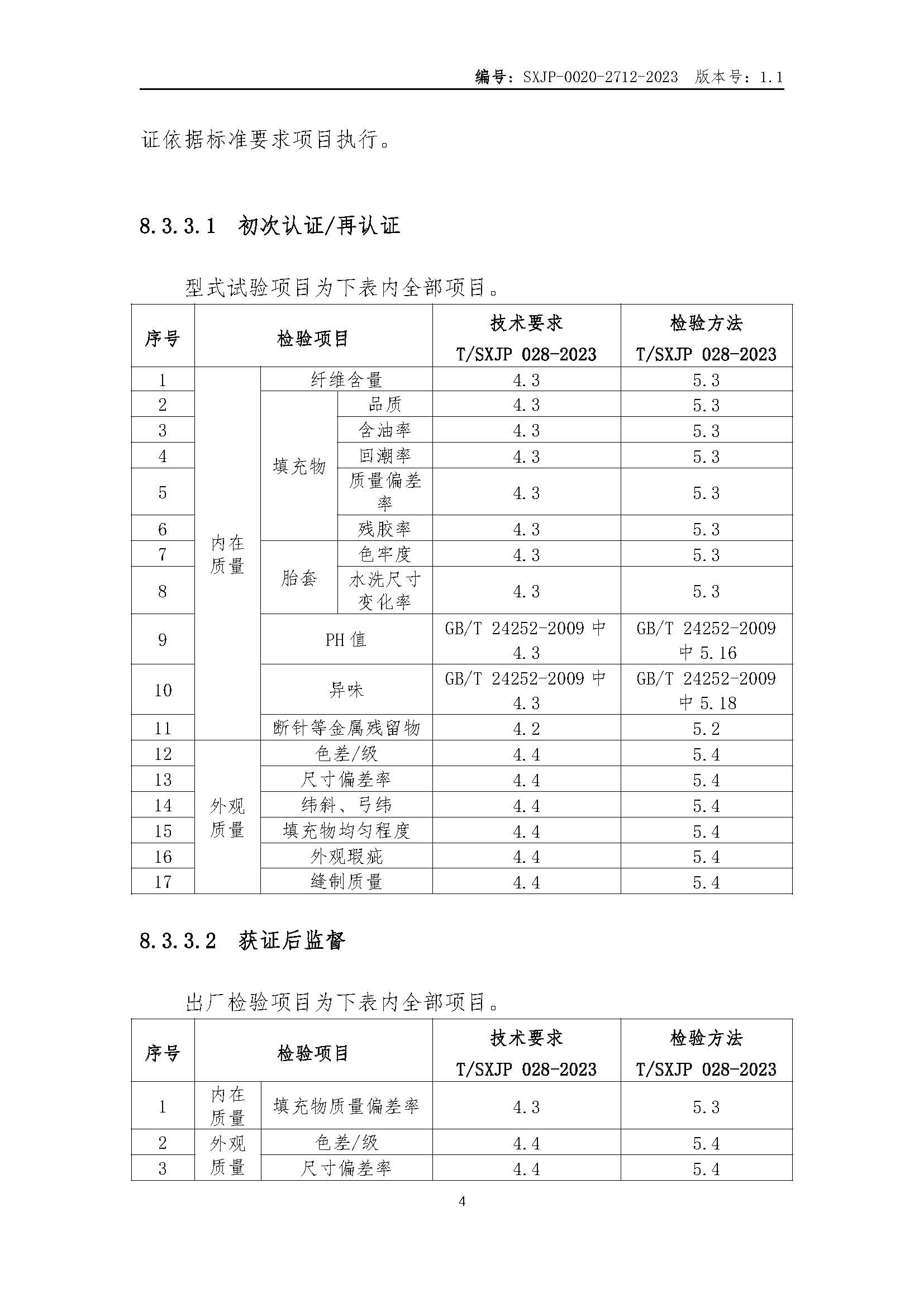
H @5:+!24000adminq\NQN^Q{] zƖV gPlQS00521S3310R2M2024.08.232021.08.26Sf( gHe)0A%HH @5:+#/24000adminNЏSwm*wmO-N_)Y%mwmNKm~-N_00520S0488R0M2023.02.252020.02.26Sf( gHe)0A%HH @5:+ 24000adminUl4Y 9S gPlQS00521Q0067R4M2024.01.182021.01.06Sf( gHe)0A%HH @5:+'24000adminWS^T96] z gPlQS0NSRlQS00521Q0524R0M2024.02.022021.02.03Sf( gHe)0A%'II @5:+)524000admin-NV96ƖV gPlQS,{NNNxvz@bnňYNN00521E5284R2M2025.01.082021.12.21Sf( gHe)0A%14I4I @5:+24000adminNQ5uR gPlQS[YRlQS00520S3469R0M2023.11.142020.11.15Sf( gHe)0A%ZII @5:+24000adminwmfwmN5ulƖV gPlQS00520Q4236R7M2024.02.202020.12.30Sf( gHe)0A%\II @5:+24000admin͑^CSOen gPlQS00520S3454R0M2023.11.162020.11.17Sf( gHe)0A%_II @5:+24000adminVnSk[VhKmyb gPlQS00521S2384R1M2024.07.112021.07.06Sf( gHe)0A%bII @5:+24000admin-NVwm^5u^ gPlQS00520E3378R4M2023.10.232020.11.12Sf( gHe)0A%eII @5:+%24000adminў_lwNblQ^bD gPlQS00520S3654R0M2023.11.292020.11.30Sf( gHe)0A%oII @5:+ 24000admincb 9]N gPlQS00521S0241R2M2024.01.182021.01.14Sf( gHe)0A%"J"J @5:+!24000adminU
ZJM-010-4323-2025A 气动隔膜泵_页面_01.jpg

ZJM-010-4323-2025A 气动隔膜泵

  • ZJM-009-4421-2025A 智能锯切卧式带锯床_页面_01.jpg

    ZJM-009-4421-2025A 智能锯切卧式带锯床

  • ZJM-008-4331-2025A 商用车轮毂轴承单元_页面_01.jpg

    ZJM-008-4331-2025A 商用车轮毂轴承单元

  • 目前在第6页, 共有43页, 共有258条记录 第一页 上一页 45678 下一页 最后一页 跳转到
     中国船级社质量认证有限公司 中国船级社质量认证有限公司
    En
    目前在第42页, 共有43页, 共有258条记录 第一页 上一页 3940414243 下一页 最后一页 跳转到
    @F/?*$ gHe4500adminfq\SSpOwm m] zY gPlQS00523Q0613R1SCNAS-QMS2025/12/162023/2/150A]e DZyįHxe@F/?* gHe4500adminNSTR^Pg gPlQS00523E0515R0SCNAS-EMS2026/2/82023/2/90AZe& DZoį lCeF/?*  gHe4500adminNSTR^Pg gPlQS00523S0516R0SCNAS-OHSMS2026/2/82023/2/90Ae# DZį:wF/?*$Sf( gHe)4500adminNSTR^Pg gPlQS00523En0517R0SCNAS-EnMS2026/2/82023/2/90AVe DZeį lCeF/?* gHe4500adminNSTR^Pg gPlQS00523Q0514R0SCNAS-QMS2026/2/82023/2/90Ae DZ&į]ofF/?*  gHe4500adminV]eYKQSf[ gPlQS00523Q0494R1MCNAS-QMS2025/12/192023/2/70Aqe DZ&į]ofF/?*  gHe4500adminV]eYKQSf[ gPlQS00523E0495R1MCNAS-EMS2025/12/192023/2/70A<e DZį lCeF/?* 0d4500admin-NPgVE4lRybT gPlQS00523IT0513R0MCLMNCNAS-ITSMS2026/2/62023/2/70AIe+DZ=į lCeF/?*&d4500admin-NPgVE4lRybT gPlQS00523IS0512R0MCNAS-ISMS2026/2/62023/2/70232/70A<储氢钢瓶_页面_01.jpg' />

    ZJM-008-4222-2025A 高压储氢钢瓶

  • ZJM-007-4831-2025A 老视成镜_页面_01.jpg

    ZJM-007-4831-2025A 老视成镜

  • ZJM-006-4351-2025A 集成式液压绞车_页面_01.jpg

    ZJM-006-4351-2025A 集成式液压绞车

  • ZJM-006-4124-2025A W6Mo5Cr4V2Co5高速工具钢_页面_01.jpg

    ZJM-006-4124-2025A W6Mo5Cr4V2Co5高速工具钢