݃ak{zzJ Qj;2/GCR?P9]sTC46h+Q {?^c} y|TGH =|[5zzJ1A^&,/#OIzLk䴺z=(+HHMVwWWOVѩ&DKixC2Ԧ"kP>FId[asэ#/ #2~-jϵwzVvTQrM͏KW1 -,Vzd?Yɶ**z7 N=GGe RroOxxiW3hs\L1Wow<at9O'4հ^?76|U77ŮΒq)Pu$tY~J.V\Ћ Y!YQ{Y95Ο5R/{=1ߪզ(?\y+[=8Nŏ$߬tӋBLgbrODCZu(%4 Lq}h!yusn,[4=0'Wлs'z#LŨW M W+OgIxwӏ z#,(l==g.iGJMh?RLDԿd<Uce!Rg/.FṖa8 9e',|<)ӛom=Ra{T.D,B1C ^'$f[F(guxb_}F,'(H9>&+pm?iN΅By)ʖ PTƸJ ʰ &n˭f2_#-j(t&X_ Xnf !A{#HVč, BQ-tv@L2`=}gu}/C]g(TnRj 4wv!Jh?FXz#ZqgTj] w/o7ET$[<Ҷ8H">zScF.ljk׃jy[dv*q%<'p0Dt8fCr-'X )- E65BA\ D.Gq&z]}n ȂE%"{*u:IOL3EiDST@I:*M!.6h.%UT zF{۝1.!S044]xMIloҲ4 #xqKŔmɒg v09e\{dρ 5qutvf!hlmq`8{yp9A,px^8>z^8vwt&;qUNTWCvؠiK}B2]#xR)U9cy':;Iq0{[`?[!!8_Q:S)wp piOoJc?ck,G/Ym0rg ѱڄJG*? EJq|ʅ zg̜;)]?GUoO^^]'*w>:(Bx4d62ZV./X8l!~VC^^1Uvǎ'?(ҚJ6IY ].ЯCce{@Ѹj@'%gFUl-8|ygRarل1q7nB;E.:vG֯[^\UA}8OwR0\KפUI9T~ b ᯽7pC\|N*p#2f t_(,{pPlJma~'>XX,#"A?SHx,O6/u/Yh*WЀ]#6pkdZ1!^ͥ-*~%QjVG~IB51aVgYj./eb{ ZFINW%E xLΓ: ge@Β QͲN=zܥ \p6H.ϡ2۲1HϦa;`mz0Ruy1gĈ)Rk5^DSHaK[S@t`wauR*bo열<W8M"cbl&Fن1&gSPD$64@"_ g[}pSs3LӯSXg%;G&d'e+Zm70\Txf<էpl[|V)x$ j iTR(`-<0F3vX'[~-ϩ L}ҐJυXFGmӿ>[u8 sfwɢ{<`߈߼6@;U:!?f>ם"z"&?$=Y"G~9?R+МW{fm1f`-8H7EI,~b= X@/#xBNç5$[xc$LcŊ^pG(erݳf_Ϧ2PSPRJeVV\ qR (bOCq*yzaG73p*;#,TL2ӝݓnK% \?5@/Qa >5!߫1k?m6 jb3nX(`Ӳ R4BZFXd>zfNҥl4z,'A_U`9oۼ;^.<~kUcBYC($ zg$b|_ЖfSVg-RU3!fO{b=ﶮGs{X2(-FSޗ/V)&[HD e3,GڂFx̂ ))-nMM-ULoHF=жƌ:`S+F,䧏oΌ 6&n^T/' ^EmOh'~?u&fh 5jaW-. :<,C}v3Wݓ:0qtU伅kD_׸^wOřby~N8G񹳺hEOO.}<{]9}sa;'z ֋]> @=EvۆJJkTmbڻJQb1*6աvj"?w8faDNk߹ߪz2fIꈔ1!z>vT? ꁉ=k6Nzk?-w`{"e9Л\<-oy[ ]{ē/T8Cˏ4j0epsPG?%SRʁΕj'Wqr% 0C><>jkۋq J\x3xm˗?^rQr1]d~N5{ N{3 G>^G|Yc̲N * l$p{Lqx!EAH%zkx:;vXvʠq3OMKiFxI?H󃟰sd,j'T1&^3 +x <w0@ch V <%@ Import Namespace="Whir.Framework" %> <%@ Import Namespace="Whir.Service" %> <%@ Import Namespace="Whir.Label" %>

<%# Container.DataRow["Intro"].ToReplace() %>
查看更多
<%# Container.DataRow["Intro2"].ToReplace() %>

体系认证

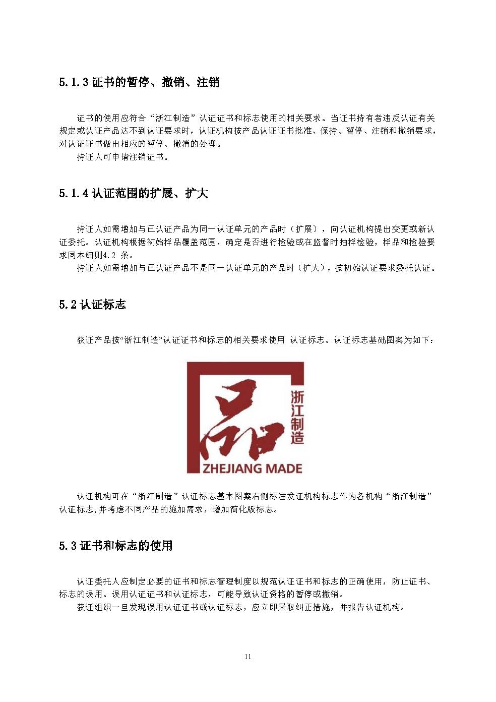
中国船级社质量认证有限公司(CCSC)拥有一大批以大型央企和上市企业为主的优质客户。培养造就了一支专业齐全、经验丰富、业务精通的专职审核员队伍,在金属、机械、电子、电气、修造船、运输、设计、建设、石油石化、金融、贸易等众多领域开展高水平的认证服务。CCSC获得了中国合格评定国家认可委员会(CNAS)和英国国家认可委员会(UKAS)认可,在业内享有盛誉。

详细

服务认证

CCSC是最早从事服务认证技术研发的机构之一,是国际标准ISO/IEC TR 17028 Conformity assessment — Guidelines and examples of a certification scheme for services和相应国家标准GB/T 27205 《合格评定 服务认证方案指南及示例》的主要编制单位。

详细

产品认证

CCSC经中国国家认证认可监督委员会(CNCA)批准、中国合格评定国家认可委员会(CNAS)认可,依据ISO/IEC 17065开展产品认证业务,涉及新能源、绿色环保、交通运输、轨道交通、无障碍设施等各领域。

详细

工业产品检验

CCSC持有国家认可委颁发的“检验机构认可证书”,中国设备监理协会颁发的“甲级设备监理单位证书”,国家市场监督管理总局颁发的“特种设备无损检测机构核准证”,原质检总局颁发的“进出口商品检验鉴定机构证书”。

详细

集装箱检验

中国船级社(CCS)是中华人民共和国交通运输部直属单位,也是中国唯一从事船舶、海上设施和集装箱及其材料、设备检验、法定检验和公正检验及其认证认可服务的全球性专业技术检验机构。

详细

安全业务

CCSC致力于安全管理、风险管控及相关技术的研究和实践、参与了一系列交通运输行业政策、规范和标准编制研究工作,积累了丰富的理论和实践经验,对交通运输行业安全起到了积极的作用。

详细
;mO@&Eq{jr;t:Nny5!R=N\]3Bl .AyUJpʎd"T<9C%7_Z;7 _xPUhͅEGV Cוw ybW@x4cگH+D5K7V99*ΟLm}: SL]샙ċ =A KdܞWv1Dl.xqRϦ^ 8d4GYߚ}C{jf.hʼncNqO6_ц{5ÿ3)1} 1ṠL~heZgG0tsvm\1D$t3'\t"߁CWL_V$G){#SQLoFn/ Õ,z]~ x(/(q3W"@9PJ6t Sa;{s_O6yn'zşo+(R̡+!QiKoQ;י-!3\U-nq#Sr~ZU()z1$  duh=/譋63<3?objنoz/lp;Wq*5(9=eX95`v +1 lv@6K&y{)64q 18Uq.QЫ@~36 eSU#4ύ2}*)9-7S~ߧtWmɗ= UkeH-dVok8U=oqk$dd%/d!rF?j VT( }ۣt\ k!A< +fߣnޖj2cXjiRBl9j_򈌆F .ƖB5vf,句G.M_e函9%-^%N9TS|3:&[fJ\!}vڟ*o3' ]5jՀpY!ʅ TGH2ISHΖ@d)ld Ƥ.%z۾\{p #q9"ANJgO)D-t/iO[PːVNnffg1Q鄔UKdƷ&>t'~d;"jb@g'=a +% #\t3tߠ2َSԝ`|%r0ahO}RJ L1˻,q^qKTwtP<7͜vpqMR;ફNեrLRY(1'Av;1O+@<(I_OQ@e7TnOeܾ1N7lF5<)PHHw5K2ZW`zĈx9Ijݢ5B77Wof=C}zm[,axaoQ"(`<OwмUw=uoHH9[/[[Tø QeVmdN 4WU'5E <{a0ߤv6`Z15ZtV6*@p1ԎhV!MunP)ڙA2.N76|.#a_$wrKiЍ%m UTϩd|c|=ep"j%Up0i1#>Iݟ9ﻼ]__s~*I^ +cRjDv|bs1eÂt;S|@CĭƍObUn A7x#ܳƒ1ݖ祷Enrp 18ϣߗ%͋ANcaYDH[ ]:cRכ\SŁ<y"0ٽv̊{Ń?+6\Ju=&Fn kWڼ/Uuw3>t؊}/LHm(U~~wFytZz{W[/MPD&ӏo@rbۦyS!0YO$k.n#oy|{չsf5چ̵ O~yCw,矐${V)ѓΟ2ry.F=gH\g%ꏍ悯/U JNJ9!8Pqd2+b,UNܜp6!hld f~yi6ٝ^'MjN:?.N<,.w.[a3_=~ɴ9oz!4D$ 5X8lCҟW->jy+d$sdSMGr/H_FmjS]:X*nd4ExZdRcG||i"M&Ȱg@ˉ[w9SlCmUoϖN $r8Ү]8󲗻P:aۭQ$y&U+Vl98 ˙&[>Hs21v\&FlZvŋϛ&4;g_VD5l_NksJW]Aۿc.{0?=L3B[H|-Q2%Z5-ð.63n$R"g9"h{i\3zZ5"d3y_QŜ/gōY @!"#774pb-:d6anFNkFވP*X`]Us̲=[sІz|%g!AOw%M:'*a<.o))(gN6̀1α~V _nԁzδy;9kU24+j-imר$^zd-U$ K=ix$o3D qRނXKx];%)bn l zNVg9GҌS?J2EЩXDyh%du%u:9#U8?}˻΁*- P{9E}|:,QO} w`^Nك !ο[Bݝ҇

-,]"2Gcz-d3 b:]E靵 _騟Ԉ1qiBγPJS c*H6q&tĴ _]Sxߍp*}F3 -[$M:?>)#CrGCH[@HqXO-G2 , :_PRA%SGq(<*kS f+ϣɅlYKH@%#8#9O{Iͬ GTTLhg_jyy=`G`-uzՍ*.C1SSdhR 9ObKR/4Ts+:eQcfq0yC(^ňf v Ϧe%puOdW823-Ku4H~Q6hXAS솸<=搽{|%!uGx;wu[Y X'`$JS{)B$xkK2l!8l#MNIQQWk5@!Z+u=cK*hg%zMO.'j\;ݟE x#uT?ڎ Wt4R mtɑN?2YGTM}V$ug pI呍C ۫ΈxN~N]gO1TW= > w#d0wOaAU>%aWI :s# )zn-=%s7#UzCTo0e#e mVCgNmX74?ϼ|˽ؿFI kaN@qTU&N)uΡ|)w6U9/J|9V6jI >8aZA<$=Иڮ?[=mԕkdVqygR\Tg1}V̽Ql:Lz|1Il c/lU4khRnv^VVMaT>2F "Tmgښ*~}N b]COHYU}Z!qqw(SӬ"mQ]%pH?8^I6|pGN61DeZY$3O, vt_g9Emu7߬!6v#~uع2;%9]'MV1KWVhxNS aGrŵK>} 6nܪw_ s$~ zRk9|C#u0+5_bIQ=1}ԅO_{K\5F:V^"!{2FU} tR*uE9X`%/Wt 0gq5тvXq=,U^Eyp;,~vrTՙY?fF -ҕHַN=8~IkR"L޻_ܬ֢!=zDn'?ggi ,Mbs]Ař~*xsxqđ$H+cr0My/<li$&%f劏P  sV >hdMn7Lt%H$嘒s_yԨtr_wos¹,jUk|_oN6F9.mgb8!23|s9H~~^#|ycⷈMzi|[;73Fp٥p%0@'?.H> -S~x$u64ZS3 ӎI4>2 /O5ZomA OT4A"By =Gn0PArB4h#kX瞼䚤ehji5p:$w2qpcޙo_OzϓcҀ9ݞﯥe(S!#y5 z&vE9O)k02GpLwsh;18yUB\B|\gew 'GT! v/޹fYdVUĈ*:c=hCu+g!>&-a<>|$ҳ5͂9g:THA*=z3Js;u\r>#ij, {q?ւ͸ œ`)dYЦާ>G]@a,kF$_jHM:0%KQgΜqkgF&{v5IMѨ3gW/NfW:X'?z!`M),r3o,[kvaZ'|"=3~i,, *Y%: lWht$3-y_}&eީOj]ϵ~ OM!hJ;0ӽ} ^_DMCmt6%Ts}|7\3GiC}j'oWp+৉uw_Ch:&[]B7$1dSf98e|iooxsKkk;}n*JI1.e3VZj4HG:_M.<2+/{!.mo1-c'2zdWo'ςgpXh³Kyf[JeW3<8?]ejp{ÞlJWz6=$krAjB+draF,ϭx[LIh68e=#Wɨke&ib4iẆ;1H9 0V*sIzJ5xD-eK^ȌVAg=(݄wv~4{iw?.bXz|g,e_>1n@ǯQ_s/ ͦLЍU26 +9$~7Kab"q3~g cPZ{2l4kJש|H nza/]_s_H.Q"t>4˷r |%&s|Yͽĝ{^;sHrr@R=$VX+H[k}81+njpi_y~@wB{r)x&Tr9Aدķ]V Pڣr=lΪOv}Zi8ia?;qFu#؃?׍|{Ba2|˒r̜#zI$O~7I `lz|?|fIOxv`yh NqxpxXŭ鋫CtR@!ou'|Y3= 3'f7ocnJ8WCiڷb}8|>r lmfO)f72G) ^~7b}kYw>&m@@ A=Z?#n# ygvן m\22A^m3Q {m+~|'Wo}El[4pMΊclr>i%qYd%NZp;}{ȴԾ{<kEr:7pl{y$c߮~H Kgsͬ4{x#pǯ^I?GGsj$`vOz>ǐrzpk:E t0 ;kP#|2sҤXI;rqדZ^09oOj,W|/=O }Ecͺpø-,Pcr{~/PZ٬: 8P i>@??]V<_b;{X 3ҪcSN;G>b\Eoyf_Hw-섷\ךW)Qom!TtQ.Dɞ}i^=,´&'/tMH7UDF:f 'KQTZmR?MW:&HO$ 4k]Kjmj[gWM; PtҰptG>Io~2h7~x SkGF8kdqF+}s]!usYr"}Y׍ݦ9sዧ9tB)Xe}z⯈GoY+"Cgx>h3ֿq 1m235J\ǫ]-?o| T_~yA& drG6561Kk9V$*}+u$>[9_/^fj&n4,/;dhd d bjHwa)k7\Kȶ2nNAK-zĬVmI'oֿXn%!w d״FI힮sﱼK,ZAP_Q_y8QvxymwŽNR?k H>9onlrx[)e‹tTޕܥN&2xVn#ܟ+bd#Umm j^12ScQݲhA,ԧ➩]b<ޡM>'}:(o)p;)1Z_k0&nd_ry9>>5Ȫ$gs?~IۅWI'>f.Hn\㕴+V8Οά'0sw1kK2nhAby8QIi$3ArsEإή/z?3ZЂi2{r3yvw!a{~UW<쏭 AnggxIfe ǡuf8OǍ;;=X3qzExy!Xrx=5$*$p'cm&նp?mjݟCU/;]>'U h]jI$Ҩrit16Gӏ<%"slUJG֏ _v, Eߴ.ִ;x[x\a_{?*Fȣ,`!l#4?4` >fBQ5Yn[8h3Օ +\v8 q\ZsY2{{ZM/